首頁
企業概況
新聞中(zhōng)心(xīn)
產品中心
科研開發
信息交流
誠聘英才
聯係我們
您的位置:首(shǒu)頁 > 產品中心(xīn)
水稻
油菜
棉花
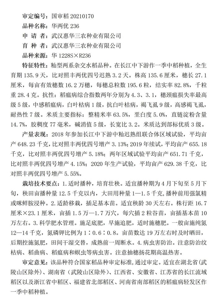
華兩優(yōu)236
修改時間(jiān):2025-11-26 瀏覽次數:139次
華(huá)兩優
236大田照片
華兩優
236審定證(zhèng)書
華(huá)兩優
236包(bāo)裝設計圖
華兩優
236品種簡介
上一條:
桂(guì)香優108
下一條:
徽兩優1868
Copyright © 2021 武漢香蕉视频下载污三農種業有限公司
備(bèi)案號:鄂ICP備13007334號-1
香蕉视频下载污_香蕉黄视频_成人香蕉视频APP_91香蕉视频在线下载