首頁
企業概況
新聞中心
產品中心
科研開發
信息(xī)交流
誠聘英才
聯係我們
您的位置:首頁 > 水(shuǐ)稻
水稻
油(yóu)菜
棉花
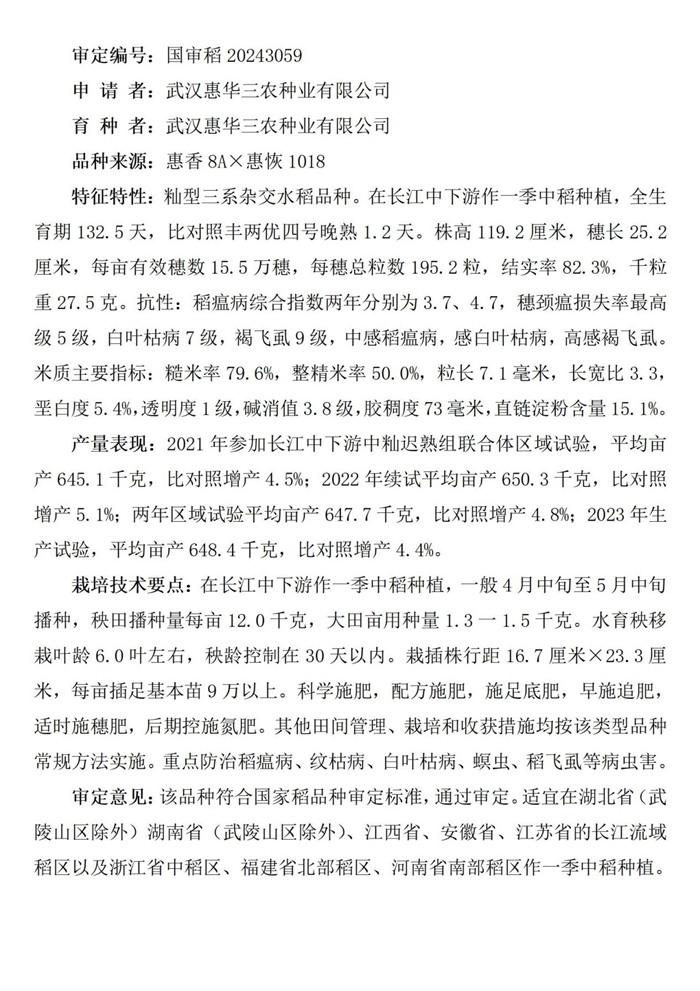
惠香優1018
修改(gǎi)時間:2025-11-26 瀏覽(lǎn)次數:57次
惠香優
1018大田照片
惠香優
1018審定證書
惠香優
1018包裝設計圖
惠(huì)香優
1018品種簡介
上一條:
徽兩優1868
下一條:
惠香優082
Copyright © 2021 武漢香蕉视频下载污三農(nóng)種業(yè)有限公司
備案號:鄂(è)ICP備13007334號-1
香蕉视频下载污_香蕉黄视频_成人香蕉视频APP_91香蕉视频在线下载