首頁
企業概況(kuàng)
新聞中心
產品中(zhōng)心
科(kē)研開發
信息交流
誠聘英才
聯係(xì)我們
您的位置:首頁 > 水稻
水稻
油菜(cài)
棉花(huā)
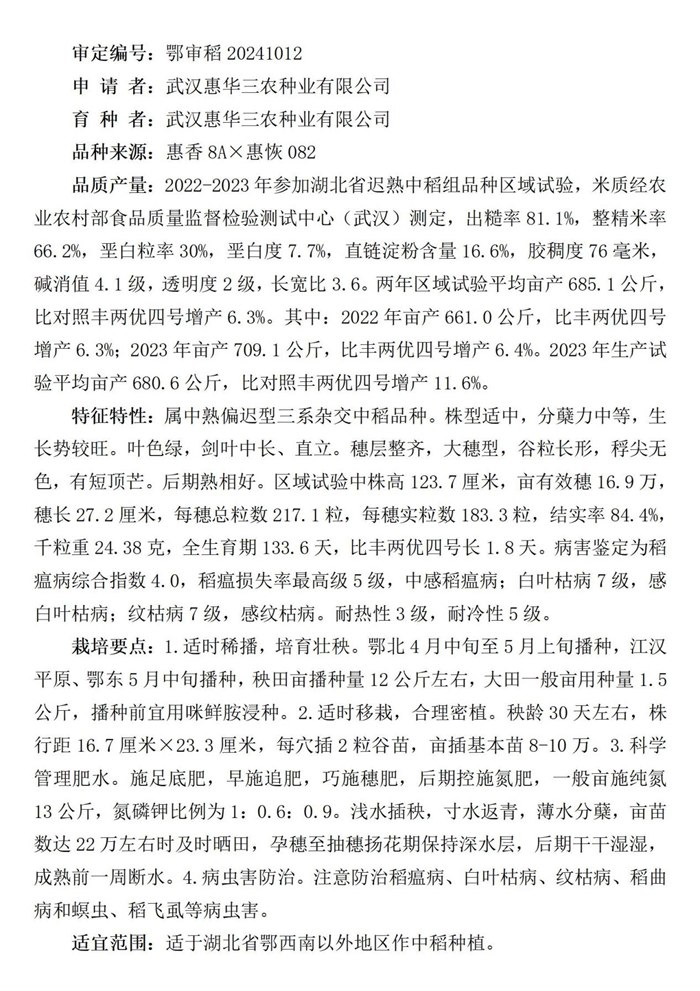
惠香優082
修改時間:2025-11-26 瀏覽次數:41次
惠香優
082大田照片
惠香(xiāng)優
082審定(dìng)證書
惠香優
082包(bāo)裝設計圖
惠香優
082品種簡介
上一條:
惠香優1018
下一(yī)條:
徽兩優1066
Copyright © 2021 武漢香蕉视频下载污三(sān)農種業有限(xiàn)公司
備案號:鄂ICP備13007334號-1
香蕉视频下载污_香蕉黄视频_成人香蕉视频APP_91香蕉视频在线下载